web UX Gamboa PROGRESION.jpg

UX

UX1.jpg
UX Gamboa PROGRESION.jpg
whiteboard.jpg
story board1.jpg
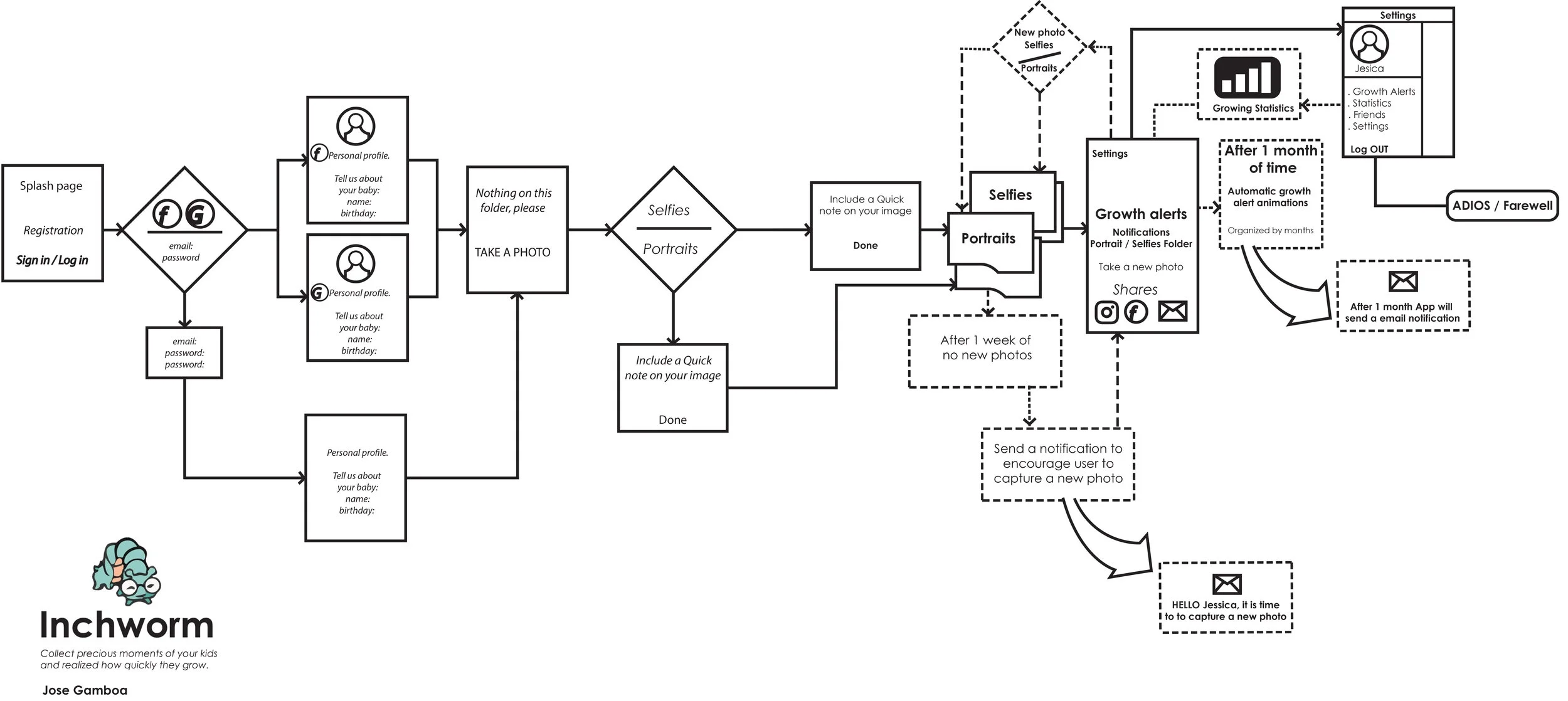
Gamboa new user flow.jpg
site map white.jpg
UX Gamboa PROGRESION.jpg
invision prototypes.jpg
UX Gamboa PROGRESION2.jpg
VIDEO0081~2_Moment(2).jpg